loading..

Home

Home

【 Recruitment 】 Postdoctoral Recruitment Announcement of Underground Polis Academy of Shenzhen University

编辑:

发布时间:2025-01-21 15:12

浏览次数:

  深圳大学未来地下城市研究院(UPA,简称“未来院”)由中国工程院院士陈湘生教授依托土木与交通工程学院创建于2018年初。其宗旨是秉持为人类生态文明建设做出原创性贡献,致力保护和建设美好生态环境的目标,立足探索城市地下空间资源和土地资源协同高效利用的最佳途径。研究院位于粤港澳大湾区、聚焦国家战略和重大基础设施建设的重大科学问题和卡脖子技术难题,利用现代数字孪生、机器深度学习在将互联网+、大数据挖掘、先进感知元件等先进技术深度融合,解决与传统的地质体的物理力学、岩土工程、地下结构工程、全寿命周期复杂系统赋能,创立韧性城市建设现代工程学,创新城市全域多规合一规划理论与方法,开启“数智土木工程“技术及土木工程知识大模型。通过现代多功能感知原位获得各类物理力学本性(Nature),通过数字孪生比对已有数据知识图谱系,预测未来地下开挖等活动引起的地质模态(Modality 或 State)变化。这将极大地简化以往的试验研究范式。自成立以来,研究院承担包括国家自然科学基金重大项目、国家自然科学基金重点项目、科技部重点研发计划和广东省重点领域研发计划等国家级、省部级项目/课题及重大横向科研课题200余项,参与了川藏铁路、深中通道等国家重点建设项目的咨询工作;荣获省部级科技进步特等奖3项、一等奖10项,国际奖项5项。

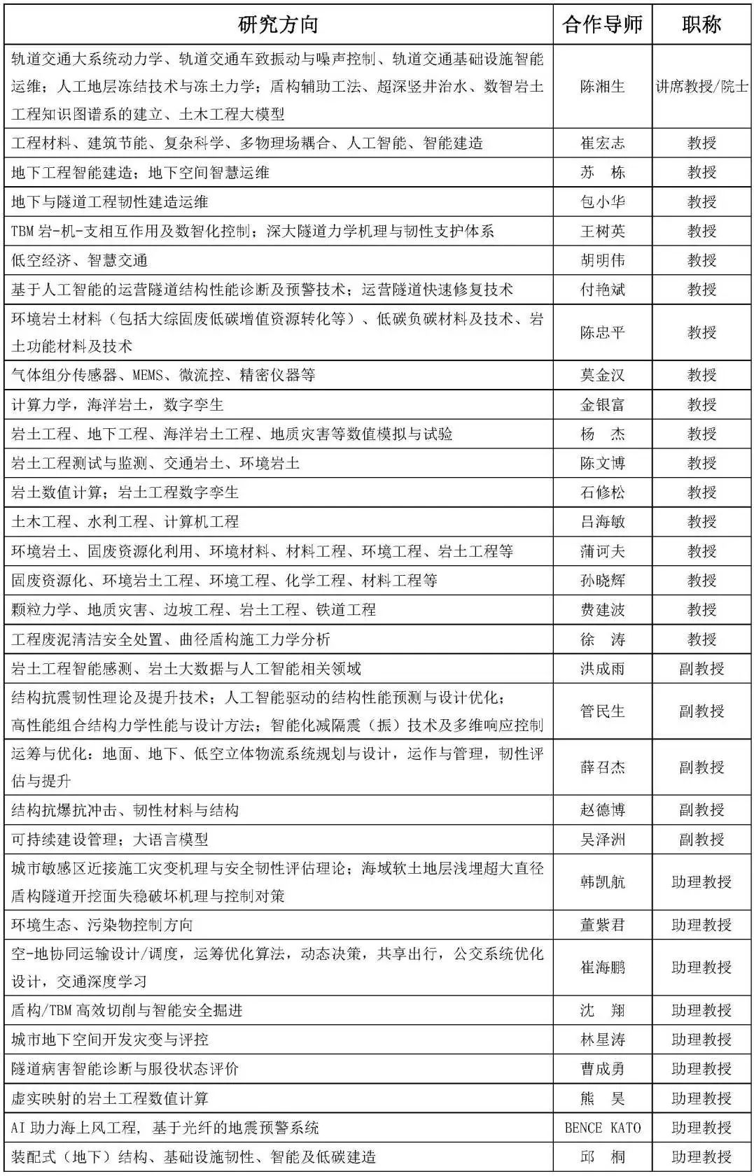
一、研究方向及合作导师

二、应聘条件

(一)年龄在35周岁以下、获得博士学位不超过3年的人员、申请人不能申请其博士毕业单位同一个一级学科的流动站从事博士后研究工

(二)具有较强的科研创新能力和团队协作精神。

(三)具有良好的学术道德和严谨科学态度,能胜任岗位的工作要求。

(四)目前已取得显著科研成果的申请者将予以优先考虑。

(五)具有较强的英语阅读和写作能力。

三、聘期待遇

学校博士后合同期限为2年或3年;综合年薪33万元以上。

优秀博士后可以享受富有竞争力的、可持续发展的优厚待遇;

独享学校博士后人才培育发展支持计划,职业发展通道畅通。

(一)省市对符合条件的在站博士后发放每人总额36万元的生活补助。

(二)学校提供15万元以上的综合年薪;符合条件的优秀博士后可以申请“荔新奖励计划”,学校另外提供奖励性薪资4.8万元。

(三)符合要求的优秀博士后可以通过“荔园留菁计划”直接申请教师岗位。

(四)博士后在站期间可以独立以负责人身份申请各级科研项目。

(五)符合条件的博士后可申请评定专业技术资格。

(六)博士后进站,可自愿选择落户深圳市。

(七)深圳市对出站博士后给予36万元生活补助。

(八)若博士后资助政策有所调整,以最新的文件规定为准。

(九)根据参与课题情况不同、研发出“产品”或“论文”或授权发明专利等不同,还有相应其他收入。

四、岗位职责

(一)完成合作导师布置的科研项目,独立进行相应课题的科学研究。

(二)发表高水平科研论文。

在站期间,应以第一作者发表核心期刊论文4篇,或2篇科学院JCR2区文章,或1篇科学院JCR1区文章。考核要求及具体管理要求,参见《深圳市博士后管理工作规定》和《深圳大学博士后管理规定》等有关规定。

五、应聘方式

(一)应聘者将个人简历及反映本人学术水平的近5年代表性成果电子文档发给联系人(邮件标题:姓名+应聘博士后+应聘的研究方向+合作导师)。

(二)初审合格者将被通知面试,面试请准备如下材料给专家组审核:

个人简历

学位证明复印件

反映本人学术水平的近5年代表性成果复印件

博士导师推荐信

六、联系方式

联系人:邱老师

E-mail:qiuxiangying@szu.edu.cn

七、申请截止时间

长期有效、招满为止。


粤海校区:深圳市南山区南海大道3688号

丽湖校区:深圳市南山区学苑大道1066号

电话:0755-26536114

版权所有©️深圳大学 粤ICP备11018045号

粤公网安备 44030502007936号

  • Underground Polis Academy
    of Shenzhen University

  • College of Civil and Transportation
    Engineering, Shenzhen University